幼儿体能训练可以帮助小朋友增强体质,提高免疫力,运动的过程中,可能会遇到一些困难,只要坚持下去,可以培养出坚韧不拔的精神,锻炼意志力。通过体能训练,小朋友们可以学会很多基本的运动技能,比如跑、跳、投掷等等,使小朋友动作更协调、更灵活,还能为以后参加各种体育活动打下基础!
幼儿体能训练提升可以从体育动作技能提升入手进行:
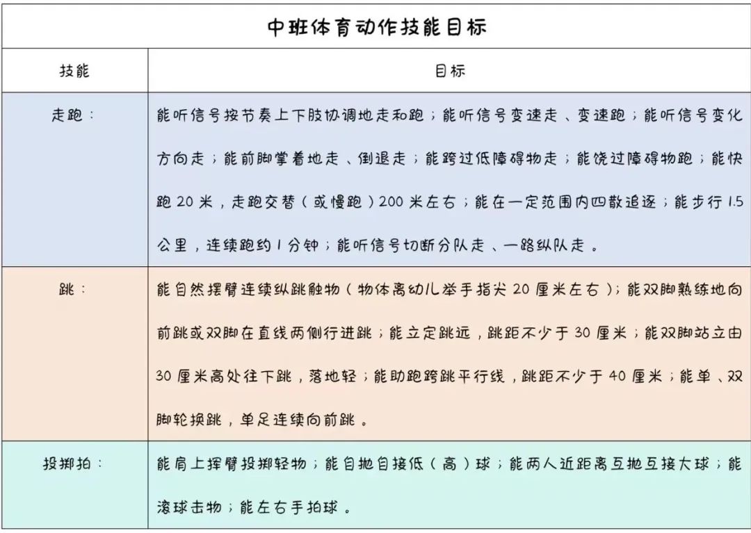
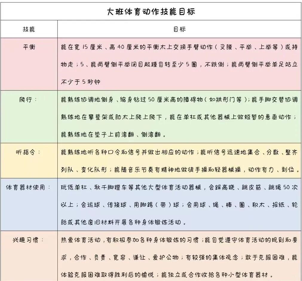
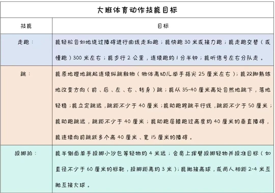
3岁-6岁幼儿体育动作技能目标
温馨提示:
1、体能锻炼方法
4、 幼儿体能锻炼的户外游戏还有:
追逐游戏:在草地上自由奔跑,锻炼幼儿的身体和反应能力。
扔球游戏:用软球进行扔接,培养手眼协调能力和团队协作精神。
骑单车:在安全的环境中自由骑行,享受运动快乐。
滑梯游戏:在滑梯上上下滑动,体验刺激与快乐。
沙滩排球:在沙滩上打排球,感受运动的快乐。
跳绳游戏:简单又有趣,锻炼身体,提高反应能力。
踢足球:组织小足球队,尽情奔跑,享受足球魅力。
户外绘画:带上画笔和画纸,在户外写生,感受大自然。
钓鱼游戏:在鱼塘边钓鱼,感受乐趣和耐心的重要性。
骑自行车环游:骑上自行车环游,欣赏美丽风景。
户外探险:组织户外探险活动,学习新知识和技能。
后记:这些游戏既能让孩子们玩得开心,又能有效锻炼体能,提升免疫力。幼儿体能训练提升需要综合考虑年龄、锻炼方法、幼儿活动及一些注意事项等。通过科学合理的训练计划和方法,可以有效提升幼儿的身体素质。科学育儿,让小朋友们健康快乐成长吧
内容来源于网络,如有侵权,请与我们联系删除!