欢迎来到北京学前教育官网!
首页
在线客服
报名咨询
报名系统
热门搜索: 幼师比赛 院校生比赛 幼师资源 职业培训
幼儿园
幼师资源
环境创设
教学方案
教学课件
创意手工
幼儿绘画
绘本故事
半日活动
说 课 稿
观察记录
案例分析
教育随笔
安全教育
幼儿评语
计划总结
教学研究
保育保教
教师发展
园所管理
育儿心得
家园共育
特色教育
幼小衔接
幼师比赛
更多 +
科学领域 教学活动设计《手指密码》
社会领域 教学活动设计《节水小能手》
语言领域 教学活动设计《云彩和风儿》
艺术领域 教学活动设计《格子里的世界》
健康领域 教学活动设计《认识五官》
观察记录《他是“妈妈”!》
观察记录《在尝试中成长》
观察记录《教师在游戏活动中的有效介入》
获奖作品 荣誉证书
优秀组织 荣誉证书
先进单位 荣誉奖牌
优秀指导 荣誉证书
全国幼儿教师专业基本功比赛通知
奖项设置
报名方式
参赛费用及汇款方式
全国幼儿教师基本功比赛获奖合影
全国幼儿教师基本功比赛获奖合影
全国幼儿教师基本功比赛获奖合影
全国幼儿教师基本功比赛获奖合影
【成绩公布通知】全国幼儿教师专业基本功比赛
全国幼儿教师优秀教学活动设计比赛通知
故事讲述评委点评合集
儿歌演唱评委点评合集
舞蹈创编评委点评合集
手工制作评委点评合集
诗歌朗诵评委点评合集
教学活动设计评委点评合集
三笔字评委点评合集
美术评委点评合集
观察记录评委点评合集
环境创设评委点评合集
南昌职业大学参赛感言
山西省忻州市岢岚县春芽幼儿园参赛感言
云南建投第五建设有限公司幼儿园参赛感言
中国人民解放军山东省军区第一幼儿园参赛感言
江西艺术职业学院 参赛感言
第二届全国幼儿教师专业基本功比赛通知
【成绩公布通知】全国幼儿教师优秀教学活动设计比赛
【成绩公布通知】第二届全国幼儿教师专业基本功比赛
育百德幼儿园 参赛感言
鲍集镇中心幼儿园 参赛感言
鲁东大学幼儿园 参赛感言
通辽市开鲁县东风镇道德中心幼儿园 参赛感言
湛江幼儿师范专科学校 参赛感言
关于举办第三届全国幼儿教师专业基本功比赛的通知
【成绩公布通知】第三届全国幼儿教师专业基本功比赛
关于举办第四届全国幼儿教师专业基本功比赛的通知
江山市贺村镇中心幼儿园 合影
长沙师范学院学前教育学院 感言&合影
【成绩公布通知】第四届全国幼儿教师专业基本功比赛
云南经济管理学院 杨幸 参赛感言
新疆吐鲁番市托克逊县夏镇中心幼儿园 参赛感言
云南省红河州建水县曲江镇中心幼儿园 参赛感言
北京市平谷第三幼儿园 参赛感言
北京市海淀区中国气象局幼儿园 集体合影
北京市海淀区中国气象局幼儿园 参赛感言
阿拉善左旗第七幼儿园 参赛感言
宜昌市卫生幼儿园 参赛感言
新疆阿克苏地区新和县新和镇第二幼儿园 参赛感言
内蒙古阿拉善左旗第七幼儿园 集体合影
北京市大兴区第十二幼儿园 参赛感言
广东省清远市英德市利民实验幼儿园 参赛感言
关于举办第五届全国幼儿教师专业基本功比赛的通知
【成绩公布通知】第五届全国幼儿教师专业基本功比赛
湖北省松滋市实验幼儿园 参赛感言
绍兴文理学院上虞分院学前教育系 集体合影
第六届全国幼儿教师专业基本功比赛
参赛须知丨奖励政策内容预览
【成绩公布通知】第六届全国幼儿教师专业基本功比赛
第七届全国幼儿教师专业基本功比赛
第八届全国幼儿教师专业基本功比赛
第九届全国幼儿教师专业基本功比赛通知
建构游戏中教师的有效指导策略
更新时间:2024-07-05 08:54:53 • 儿童游戏
首页
幼儿园
儿童游戏
【摘要】:

建构游戏是指幼儿利用各种建构材料或玩具进行搭建的活动,也是一种反映现实生活的游戏。在幼儿园建构游戏中,幼儿可以认识材料,区别形状,学习空间概念,发展感知、操作、创造、审美等能力,培养思维能力、社会交往能力、创新能力等,从而获得有益终身的经验。那么,在幼儿园建构游戏中,教师要如何有效运用指导策略支持幼儿的活动,帮助幼儿真正获得学习与发展呢?

 

策略一:教师提供材料支持

 

材料是幼儿开展游戏活动的基础,科学地为幼儿提供游戏材料,是教师指导幼儿游戏的基础要素。在幼儿园建构游戏中,教师首先要充分了解幼儿的建构兴趣,然后根据幼儿的年龄特点将教学目标和教育意图巧妙地融入材料中,再为幼儿投放科学适宜的材料,从而为幼儿营造适宜的游戏环境,支持幼儿搭建作品,获得学习与发展。因此,在幼儿园建构游戏中,教师提供科学合理的材料支持是促进幼儿顺利开展游戏的良好开端。

 

(一)材料投放的“三原则”

 

游戏材料不同,幼儿的选择和操作不同,幼儿所获得的学习和发展也会不同。一般来说,教师在投放建构游戏材料时应遵循以下三项原则:

 

第一,适宜性。幼儿园建构游戏的材料主要分为低结构、高结构、无结构三种。教师应根据不同年龄段幼儿的学习与发展特点,按照材料的操作难易程度为幼儿提供适宜的材料。对于小班幼儿,教师可提供一些色彩亮丽、体积稍大、形状简单的材料,注意种类不用太多,但同类数量一定要充足;对于中班幼儿,教师可提供一些种类丰富、形态多样、需要有一定精细动作控制的材料;对于大班幼儿,教师可提供一些数量充足、富有变化、具有一定挑战性的材料。另外,在保证材料安全的前提下,教师可以提供一些废旧材料来支持幼儿的建构游戏,如易拉罐、奶粉罐、纸杯、石头、纸箱等。

 

第二,适量性。建构游戏中的材料数量以能够满足幼儿游戏需求为标准,注重适量性。如果材料过多,则容易造成材料过剩,教师准备起来难度也较大;材料过少,又会给幼儿产生不必要的等待。因此,教师在投放材料前要注意不滥投、不少投。同时,在游戏过程中,教师要时刻观察幼儿的游戏情况,准确判断幼儿对材料的需求量,合理把握材料投放的“量”,适时调整,用科学的方式支持并指导幼儿游戏活动有质量地进行。

 

第三,适度性。适度的材料投放能够帮助教师更好地了解幼儿的个体差异,促进幼儿个体成长,这是对幼儿建构游戏的一种“隐性”指导。如果材料难度过大,幼儿不知道如何操作,就会失去游戏兴趣;难度过小,缺乏挑战性,幼儿也会失去对游戏的兴趣。因此,教师要善于利用自己的“火眼金睛”,敏锐观察,精准分析,及时投放和调整材料,确保游戏高质量开展,促进幼儿不断发展。

 

(二)材料具有动态性

 

为了保证建构游戏材料的适宜性、适量性和适度性,支持幼儿的游戏和发展,教师可以对材料进行了分区投放,供幼儿自主选择(见下图)。

 

 

当然,教师所投放的材料并不是固定不变的,还需要具有一定的动态性。例如,教师根据当前活动主题适时地更新材料,或是根据游戏的生成情况不定期调整材料。这种动态指导策略贯穿于不同年龄段的不同班级。例如,小班幼儿年龄较小,建构过程中缺乏明确的目的性和意向性,往往会选择一些颜色鲜艳、体积稍大、形状简单的材料,喜欢独自游戏和平行游戏,对搭建的动作和过程比较感兴趣;中班幼儿的生活经验较为丰富,视野更加开阔,具备了一定的建构技能和建构经验,他们不再局限于平行游戏,能合作进行搭建,建构技能也从简单的垒高、平铺发展为镶嵌、架空、组合等,富有想象力和创造力;大班幼儿的空间感知能力、想象力、创造力和思维能力都得到了较好的发展,建构游戏的目的性较强,能持续进行搭建,在搭建前能仔细观察、讨论、设计,搭建时相互分工合作,搭建后还会不断调整,因此建构的内容更加有难度、有创意,也更具挑战性。

 

 

随着幼儿的建构游戏从简单到复杂,从单一到富有创意,从“以自我为中心”到分工合作,教师的材料支持也逐渐呈现由简到繁、由粗到细的动态发展趋势,有效地促进了幼儿建构水平的动态提升。

 

策略二:拓展幼儿的思路

 

为了指导幼儿建构真正有价值的作品,促进幼儿在游戏中获得有价值的学习和发展,教师通常会根据不同的建构主题、不同的游戏发展阶段,帮助幼儿在已有经验的基础上不断拓展思路,激发建构兴趣,开启有计划、有步骤、有目标的探索和学习。

 

例如,在大班大型主题建构游戏“蒋琬广场”中,考虑到幼儿对蒋琬广场以及广场内的镇湘楼、石柱、雕像等建筑物缺乏建构经验,教师特意在活动前鼓励家长带领幼儿实地参观蒋琬广场,并拍摄建筑照片或搜集相关图片,在班级进行分享。同时,教师指导幼儿根据已有经验绘制建构图纸,拓展幼儿的思路,帮助其获得丰富的信息,让幼儿尝试利用这些经验和提示,有目标、有计划、有步骤、有方法地开展建构游戏,从而建构出更加有质量、有价值的作品,发展各方面能力。

 

策略三:隐性指导,推动活动进程

 

建构游戏提倡幼儿自由、自主和自选,但教师对幼儿游戏的支持是无处不在的,教师应当定位好自己观察者、指导者、合作者的角色,有效推动幼儿学习与发展。建构游戏虽然是一种开放式的学习,但依然强调教师指导。这里的“指导”并非直接的“说教”和“授课”,而是一种隐性的方法引导。

 

(一)科学观察

 

通常来说,教师可以通过“一看、二听、三想、四记”的方法来观察幼儿的游戏情况。其中,“一看”就是看幼儿的建构行为及过程,看幼儿的游戏兴趣、参与情况、遵守规则、同伴交往、认知发展、情绪体验等;“二听”就是听幼儿在建构过程中的对话语言,聆听其内心想法;“三想”就是分析、思考、解读幼儿的游戏行为;“四记”就是记录幼儿在游戏中的言行,以便更好地解读和了解幼儿。

 

在建构游戏中,教师要“退居幕后”,最大限度地让幼儿拥有自主搭建的空间。但是,这并不意味着教师就成了游戏的旁观者,教师对幼儿建构游戏的指导依然是游戏顺利开展的重要支持。科学观察是教师了解幼儿、了解游戏情况的重要窗口,也是教师指导建构游戏的基础。游戏中,教师可以通过巡回观察、迅速思考,解读幼儿的游戏需求,判断幼儿的游戏状态与发展水平,分析并调整自身指导策略。有了对幼儿的细致观察和内心行为解读,教师的指导才会更加适宜,幼儿的游戏也才会更加有效。对于不同年龄段幼儿来说,教师的观察重点各有侧重。例如,对于小班幼儿,教师要重点观察幼儿的游戏兴趣和方法;对于中班幼儿,教师要重点观察幼儿的游戏习惯和能力;对于大班幼儿,教师要重点观察幼儿想象力、合作能力的发展。

 

具体来说,教师可以结合幼儿的年龄特点,从以下几方面着手观察:幼儿对建构游戏材料的选择和使用,幼儿建构兴趣的专注时间和程度,幼儿建构作品的内容与变化,幼儿遇到的问题及解决方式,幼儿在游戏中与同伴的关系和交往情况,幼儿建构作品的完整性和搭建进程等。

 

(二)适时介入

 

在幼儿园建构游戏中,教师除了要对幼儿的游戏行为进行观察以外,还要根据幼儿遇到的问题思考是否介入,以及决定如何介入,这是一种“显性+隐性”的指导。适时介入可以有效推动建构游戏的进程,帮助幼儿较快解决游戏中遇到的困难,让游戏完成得更加顺利。一般来说,教师对建构游戏的介入应该慎重,根据幼儿在游戏中的行为表现,考虑是立即介入还是渐缓介入。

 

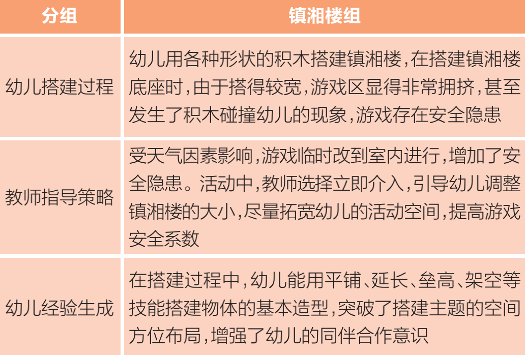
1.立即介入,开门见山。当幼儿出现因人群拥挤或使用材料、工具而产生不安全因素或其他负面行为时,教师可以立即介入,给幼儿提供支持。例如,在大班大型主题建构游戏“蒋琬广场”中,教师通过观察与分析发现,搭建镇湘楼的幼儿在建构时存在安全隐患,于是选择立即介入,明确指出游戏存在的问题,指导幼儿调整建构内容,给予有效指导,让游戏得以顺利推进(见下图)。

 

 

2.渐缓介入,循循善诱。在大班大型建构游戏观摩活动中,幼儿主动提出搭建一个升旗台。这是幼儿自主选择搭建的游戏,因此非常感兴趣,大家自主寻找同伴,自由分组,选择材料,合作搭建。游戏一开始,小A说:“我要搭一个大一点的升旗台。”其他人都表示同意,且信心满满。只见他们选择了许多大型木质积木,平铺摆成一排,再往上垒高,周围又用同样大的多块大型积木围成一个长方形,长方形的一面又架空成楼梯状,总共呈三层。搭建完成后,小B掩饰不住兴奋,振臂高呼:“升国旗喽!”说完,一脚踏上了楼梯,升旗台登时被踩塌了。大家都埋怨起小B来。这时,教师在一旁感叹道:“哎呀,这升旗台有点不牢固呀!”小A拍了拍脑袋,大声说:“梯子下面空的地方也要放满,不能留洞洞,这样才更结实。我去拿材料。”在小A的带动下,其他幼儿都奔向材料区,不一会儿就运来了许多又短又厚的积木。接着,小A又指挥大家从第一层开始搭建,先垒好“基础”,再搭“楼梯”,最后在第三层上还竖起了一根旗杆。搭建完成了,大家都高兴地一个接一个走上升旗台,与升旗台合影留念。

 

 

建构游戏中经常会有一些突发状况,有时是幼儿在运用建构技能方面存在困难,有时是幼儿游离于游戏之外,有时是幼儿建构作品时遇到了重重阻力……当出现这些情形时,教师可以选择继续观察、渐缓介入。这个“隐身”等待的过程,其实也是一种无声的推动———推动幼儿依靠自身力量自主探究、积累经验、勇于试误,教师再“伺机”循循善诱,促使幼儿在游戏中获得发展。

 

策略四:分享和评价作品

 

建构游戏结束前,教师一般会提前十分钟给幼儿提示,如播放音乐,让幼儿整理材料,准备展示作品。展示过程中,教师指导幼儿对建构作品进行评价,同样是建构游戏中不可或缺的一个环节,其教育价值通常可以延展至游戏之外。在教师的指导下,师幼共同欣赏和评价建构作品。

 

(一)分享经验,提升游戏水平

 

教师可以请搭建能力较强的幼儿来分享自己的搭建经验,也可以请搭建能力有待提升的幼儿来说一说自己在搭建中遇到的问题,然后让其他幼儿给出建议。在该环节中,教师重点指导幼儿正确表达,学会倾听,帮助其搭建分享和倾听的桥梁。

 

(二)延伸思路,铺垫游戏进行

 

在评价环节,教师不要急于发表自己的意见,而应给予幼儿充足的思考、探索、交流和提问的时间,引导他们学会客观评价自己的建构作品和建构过程,以此帮助幼儿积累建构经验,推动游戏进一步拓展和延伸(见下图)。

 

 

建构游戏是一种符合幼儿年龄特点和身心发展规律的活动,充满生活化特色。建构游戏的玩法简便、操作性强,幼儿可以自发组织、分工合作,在游戏中体验快乐和成长。在幼儿园建构游戏中,教师恰当运用材料支持、思路拓展、进程推进、作品评价等策略,指导幼儿开展游戏,可以有效支持幼儿深度游戏,助推幼儿的游戏走向更高水平,促进幼儿真正获得学习与发展。

内容来源于网络,如有侵权,请与我们联系删除!

 

招生电话
官方微信号
官方微信号
幼儿园
幼师资源
教学研究
保育保教
教师发展
园所管理
育儿心得
家园共育
特色教育
幼小衔接
幼师比赛
获奖展播
比赛通知
证书奖牌
报名指南
范文参考
合影感言
评委点评
学前院校
教育教学
教研科研
智慧校园
实习就业
师资建设
招聘广场
院校生比赛
获奖展播
比赛通知
范文参考
报名指南
证书奖牌
合影感言
出版发表
职业培训
职业培训
活动广场
活动广场
资源分享
教案
歌曲演唱
故事讲述
手工制作
舞蹈表演
钢琴弹奏
手指操
书法
绘画
© 2020北京学前教育网 All Rights Reserved. 京 ICP 备 14028853号-3 京公网安备 11010802013415